Imagination’s Kyro: Nearly the World’s First GPU?
This article is part of the Electronics History series: The Graphics Chip Chronicles.
The year 1998 represented the high point in the PC graphics chip industry.
The dot-com bubble was swelling to dangerous proportions, and the PC graphics chip market hit 130 million units—more than the shipments of PCs. Everyone from gamers to engineers and programmers had started installing graphics add-in boards (AIBs) into their PCs to add more processing power as well as drive multiple monitors. It was a heady time in the computer graphics industry that witnessed close to 50 companies building or offering graphics chips for the PC.
In hardware, a new generation of graphics controllers with advanced 3D capabilities came to market. Hardware transformation and lighting (T&L) was introduced on AIBs as a graphics co-processor, and it was headed for integration into the graphics chip itself. On the software side, Microsoft’s DirectX 6 had hit the market, but it lacked the ability to use T&L—or a new class of pipeline engine called a shader that was turning heads in the graphics industry. The high-bandwidth AGP bus was introduced in late 1997.
The big names in the graphics chip market at the time were 3dfx, ATI, NVIDIA, and S3. IBM, the former industry leader, had fallen into the second tier of the market with companies such as Matrox, Number Nine, Rendition, Trident, and VideoLogic.
The leadership in the console market was shifting—in the workstation segment, too. In 1998, the Intel 486 was on the verge of being announced, complete with its on-chip floating-point processor (FPP) and expanded pipeline. At the same time, SGS Thomson changed its name to STMicroelectronics. Notably, STMicro served as NVIDIA’s fab partner and would eventually emerge as VideoLogic’s fab partner as well. Everything you thought you knew about the graphics industry was changing.
By 1999, the changes began to accelerate. The dot-com bubble was deflating, and funding for hardware and software companies alike was drying up.
The number of companies offering graphics chips dropped to 31 after the dot-com bubble burst. By 2000, there would only be 15 suppliers, including VideoLogic, which by then had changed its name to Imagination Technologies.
The Logic Behind VideoLogic's Technology
Founded in 1985, VideoLogic was a pioneer in the multimedia market—audio, graphics, and video. In 1992, VideoLogic launched the Trident Project to develop tile-based deferred rendering (TBDR), and in 1994, the company created the PowerVR division and introduced its TBDR PowerVR architecture.
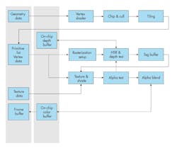
At the time, a graphics controller or GPU would normally draw polygons individually. Imagination used display-list rendering that instead batched the polygons before rendering them. PowerVR’s TBDR pipeline captured the entire scene before rendering it. Then it sorted through the image and identified any occluded pixels, rejecting them before processing (Fig. 1).
Triangles aren’t sent in a specific order to the graphics controller. It’s the z-buffer’s job to decide, at a pixel level, which triangle appears in front of others. This method requires a z-buffer with the same X-Y size as the screen.
A graphics processor projects a scene on a screen too fast for the human eye to track. But if you could watch the process in slow motion, you would see the image rendered one triangle at a time. Watching the same image being rendered by a PowerVR controller, the image would be filled in with tiles from the left to the right, and subsequent rows from the top to the bottom.
By using that technique, Imagination eliminated the need for a z-buffer, which reduced memory bandwidth and costs. Polygons were pre-sorted from back to front. Any polygons that were placed behind other polygons in the scene were ignored or deferred.
The deferred rendering procedure is also called chunking. It can improve rendering performance using advanced knowledge on how to aggregate requests for memory allocation. If, for example, a certain type of object was used in clusters of eight, instead of identifying and then freeing each one separately—requiring 16 calls to the heap manager—a single call could assign the array of the eight objects, which would reduce the calls to just two.
The PowerVR PCX Series
By the end of 1995, the company developed the Midas 3, the first chip in its PowerVR series. The product incorporated its Texture and Shading Processor (TSP, code-named TexAS), in addition to the new Image Synthesis Processor (ISP, code-named Sabre), along with a PCI and memory bridge chip.
By next year, VideoLogic delivered its first integrated chip, the PCX1, and introduced the brand PowerVR. The primary target for the company’s PowerVR Series1 was arcade systems. In 1995, VideoLogic licensed its new graphics controller to NEC, which invested in VideoLogic (Fig. 2). The ISP inside it was scalable, and two or four ISPs were used in arcade machines. The PC version had a three-chip arrangement with a single ISP and TSP configuration.
In the long term, VideoLogic was hoping to supply graphics chips to the arcade market and sell graphics boards to the PC market. With NEC’s connections and backing, VideoLogic’s technology was a hit with the former, especially in Japan. However, competition in the PC market was intense. The company also faced a culture clash in the PC market, where the focus was more on price and supply and less on relationships.
But the allure of the PC market was its high volumes. While the arcade market was slipping into a no-growth phase, personal computers had started replacing game consoles in many homes and the market was growing rapidly. After seeing the opportunity in the PC market and evaluating the other chip suppliers’ products, VideoLogic decided to launch the development of what it was hoping would become the killer graphics chip for this new era.
As it turned out, VideoLogic was successful in selling the PCX1 chip to PC companies such as Compaq and Gateway and leading PC AIB companies Matrox and Tsang Labs. These big-name suppliers helped establish VideoLogic in the PC market as a leading graphics chip developer.
At the same time, Sega was planning its next-gen game console, the Dreamcast. And in 1996, it launched a pair of hardware development teams, one in California and one in Japan, that would compete to build the best platform. Several graphics chip suppliers competed for the contract. While NVIDIA had hammered out a separate development contract with Sega, the U.S. development team dropped NVIDIA and selected 3dfx. Ultimately, Sega announced that it would use the Japanese-designed hardware, which was based instead on VideoLogic’s NEC-made chip.
Unlike NVIDIA, which let bygones be bygones, 3dfx launched a lawsuit against Sega and NEC over the use of its technology. VideoLogic stayed out of the high-profile legal battle, leaving it to Sega and NEC to deal with. While the Sega Dreamcast was in development, VideoLogic rolled out its PowerVR PCI-2, code-named the Highlander, and released the Neon-250 PC AIB based on the chip. The Neon reviews were not favorable: As one reviewer bitingly put it, “The Neon 250 is a big fat blunder in the shape of a video card.”
The company stopped pushing it not long after that, concentrating instead on the next-generation chip design. The goal was to leapfrog the graphics chips being designed at rivals by a generation or more.
STMicroelectronics' PowerVR3 and Kyro
Development started in 1999 on the next-generation graphics chip—Kyro. While the boom of the “dot-com” era was waning, the PC graphics market was still on the rise. In that context, VideoLogic intended to reenter the PC market with the Kyro chip and, in early 1999, the company announced that it would partner with STMicroelectronics to bring the next-gen graphics chip to market.
VideoLogic’s first two generations of graphics accelerators, Series 1, and Series 2 were licensed and manufactured by NEC. While VideoLogic decided to use ST as the foundry for its Kyro chip, the NEC relationship with VideoLogic continued in other segments, most notably VideoLogic’s lucrative casino and Pacheco arcade gaming machines business, as well as video-game consoles.
VideoLogic announced it would develop and sell its Series 3 design, which was planned for mass production later that year. The uncertainty about the dates got mixed reactions from the graphics industry. “It clearly made sense to focus on the Dreamcast,” said Hossein Yassaie, CEO of VideoLogic. “From a planning point of view, we’ve retargeted that product to be more cost-effective.”
The Series 2 controllers ran at a respectable 125 MHz. More impressive is that they delivered a similar performance level to competitors with 75-MHz controllers. The efficiency gains prompted ST to commit its graphics architecture of the future to VideoLogic, said Tim Chambers, then VP and GM of ST’s Graphics Products Division.
“If an architecture requires 200-MHz, large frame buffers, then that will impact the system cost on the desktop,” explained Chambers. “Everything else equal, PowerVR is very good, even with the smaller 64-bit frame buffer interface.”
Yassaie, in the announcement, said “The market may likely see Series 3 parts from both NEC and ST, but with different feature sets and capabilities and for different markets.” He added, “We still have a relationship with NEC.”
For his part, Chambers played down the possibility of direct competition between the companies, but he didn’t rule it out. He was trying to walk a fine line but he cited the company's plan to work closely with its partners to not only bring the best products to market but also help them define their products from the get-go. While neither company was ready to discuss the features or specifications of the Series 3 design yet, Chambers said the controller would be built in a 0.18-micron process.
When VideoLogic decided to use ST for its future graphics chips, it was bound to have an influence on NVIDIA. Chambers, a dexterous and affable diplomat, said at the time that the relationship with NVIDIA had reached “a natural end.”
ST’s assistance to NVIDIA in fabricating the company’s first chips was critical in helping get it established. The company fabricated NVIDIA’s NV1 to the very successful Riva 128. So, ST must have had high hopes in partnering with VideoLogic over NVIDIA. Nonetheless, ST would carry on manufacturing the Riva 128 as long as demand persisted.
ST was attracted to VideoLogic partly due to its game console business—a market that NVIDIA had moved into yet. Chambers complimented VideoLogic’s architecture and the image quality of Sega’s Dreamcast and arcade systems such as Naomi. He also appreciated that the VideoLogic design had kept as much of the processing as possible on-controller. That reduced the frame buffer size and bandwidth to the minimum.
“The relationship with STMicro,” said Trevor Wing, then VideoLogic’s VP of marketing, “is more than just a fab—they’re the sales channel.” Given ST’s experience with selling NVIDIA’s Riva, the company was set to become the first to ship the Series3, giving them critical input into the product’s design. He said ST was bringing its own IP blocks and 250-nm process technology to the table, too.
VideoLogic was reorganized in August 1999, and as mentioned, changed its name to Imagination Technologies.
The PowerVR3 STG4000—Kyro
At Computex in 2000, Imagination Technologies introduced the first-generation Kyro (Fig. 3) and accompanying VideoLogic-branded AIBs. Kyro was powered by Imagination’s third-generation PowerVR3 chip, which ST also called the STG4000. The graphics card itself wasn’t released until 2001. The 128-bit STG4000 was a 2D graphics processor that doubled as a GUI accelerator with several key features:
- 2D operations performed in hardware, including line drawing and mono color expansion
- Three-operand render output units (ROP)
- Bitblock: transparency and stretching operations
- Clipping and color expansion
Imagination redesigned the GUI accelerator’s architecture and expanded its higher-performance dual-pipeline design for gaming capability. The chip was introduced with DirectX 8, and OpenGL1.1, but it only fully ran DirectX 6 features (and had some compatibility for DirectX 7).
It also announced other iterations of the chip with 64 MB, along with an exchange program for PCX or Neon 250 cards, but neither came about. Unfortunately, Imagination was unsuccessful in attracting any big-name AIB suppliers.
The PowerVR3 STG4500—Kryo II
Next in line was the Kyro II, which tapped into a more advanced process technology (180 instead of 250 nm) than its predecessor. The process shrink made it possible to increase the clock rates and memory bandwidth.
The Kyro II specifications:
- Memory bus: 128 bit, up to 64-MB SDR
- Controller clocked at 175 MHz (synchronized with the memory)
- Tile rendering architecture with 32- × 16-pixel tiles
- Two-pixel pipelines with independent texture unit
- Independent anisotropic filtering of textures, bi- and trilinear (up to 16 samples)
- Full-screen anti-aliasing without increasing the frame buffer size
- Rendering of just visible textured pixels, which eliminated the need to store depth values; fill-rate was equal to 350 million pixels/s
- 1x/2x/4x AGP interface
- Blending up to eight textures in a single pass
- DVI interface
- 180-nm manufacturing process
Though it lacked a hardware T&L engine, the 3D chip had a wide range of other hardware capabilities:
- Preparation of triangles and texturing with shading parameters to removing hidden surfaces
- Flexible DirectX7 vertex format
- OpenGL ICD support
- Unique 8-layer multi-texturing technology
- DLR (display list renderer) mechanism to split the entire scene into separate sections
- Gouraud RGB shading and specular overlay
- Bilinear, trilinear, and anisotropic filtering
- Alpha texture blending and color dithering
- Vertex fog
- Texture compression
- Environment-mapped bump mapping (EMBM), perturbed UV bump mapping (also called “Dot Product”), and embossed bump mapping
Hercules Graphics was one of the first AIB suppliers to use the new Kyro chip. The company introduced its 3D Prophet 4000XT graphics card. The popular AIB helped prolong Hercules’ short existence.
But Hercules was not only one of the first companies to use it, but it’s only one of a few. Since Imagination’s latest Kyro was seen as a stop-gap product, not many other AIB suppliers adopted it. By 2001, the electronics industry had entered the era of the GPU, and Imagination’s rivals, specifically ATI and NVIDIA, had made the move to more powerful hardware T&L engines.
Without one, the CPU’s floating-point processor ran the transformation and lighting process in software. Imagination used the same approach in Sega’s Dreamcast. Despite that, the graphics controller at the heart of the Kyro had several worthy capabilities, including eight-layer multi-texturing (different from eight-pass), trilinear and anisotropic filtering, and EMBM. It was also compatible with Direct3D 8.1, which was important since the company struggled to run DirectX before.
Moreover, the Kyro II featured full-scene anti-aliasing and could do dot-product bump-mapping at the same speed as NVIDIA’s GeForce 2 GTS. While it lacked cube mapping or legacy 8-bit palette textures compatibility, it supported S3TC/DXTC texture compression.
Imagination highlighted Kyro’s 2D performance in addition to its 3D capabilities, video playback, and DVD decoder support. But more than anything, it talked about tiling. Given the issue of limited memory bandwidth, tiling was seen as more efficient at processing pixels than a basic frame buffer. After all, graphics controllers employing tiling use less memory.
Tiling Transforms the World of 3D Graphics
Imagination—and VideoLogic before it—developed a graphics chip design with tiling technology, and the companies paid the price on the learning curve. During the confusing days of the API wars, engineers at VideoLogic struggled to ensure compatibility for its PowerVR products with various APIs.
The company lucked out with the NEC/Sega partnership, giving them steady orders for PowerVR, while it worked out the kinks for the general market. The Sega Dreamcast was one of the best advertisements for Imagination, since it was proof of the value and economy of Imagination’s tiling design.
Despite its limited specifications and lack of hardware transform and lighting, the Kyro II was a high-performance part. Even NVIDIA acknowledged that. However, as the amount of geometry in video games increased over time, Imagination’s Kyro II fell behind.
In the early 2000s, other companies tried to develop tiling engines. In the early 1990s, Imagination pioneered the technology for PCs and game consoles, and later the smartphone. Gigapixel, Microsoft, and Stellar tried to bring out rival tiling architectures. 3dfx acquired Gigapixel, Microsoft introduced its Talisman design, and Broadcom acquired Stellar. In late 2000, 3dfx went bankrupt, and NVIDIA purchased its assets, including the titling technology.
In 2015, NVIDIA introduced its Maxwell GPU with tiling and, in 2016, with its Pascal architecture. The Maxwell and Pascal GPUs employed immediate-mode tiling rasterizers. Instead of conventional full-screen immediate-mode rasterizers, the pixel output was buffered.
The Limits of Imagination (Technologies)
Imagination planned to roll out a PowerVR4, Kyro III AIBD along with a STG5500 chip and T&L engine in 2002. Several prototypes of the graphics processor made it to reviewers to test. But it never landed on the market.
ST decided in late 2001 to exit the market and unsuccessfully attempted to sell its graphics division (which would include the PowerVR Series 4 and 5 licenses). In 2002, the company gave up and closed its graphics division entirely. Imagination was unable to find a new fab in time and the product died.
On top of the T&L engine, the new design featured hardware-sorted surfaces and 3D objects from the angle of vision, and it removed invisible triangles before they were transformed or lit. The sorting and lighting of the 3D objects happened in software—a concept that it adopted from the driver of the previous Kyro AIBs.
Imagination decided to exit the PC AIB market and concentrate on IP licensing after ST shut down its graphics processor division. The company decided to expand its options by servicing the market for arcade gaming and Sega’s game-console market. After all, they were paying customers.
Kyro was Imagination’s last foray into the PC graphics market before it shifted focus to smartphones. The PowerVR design was the GPU inside many of the new all-screen devices that didn’t have a physical keyboard or stylus and used a smooth graphical user interface (GUI).
Imagination never pulled out of the PC market completely. In 2006, Intel decided to use Imagination’s IP in its PC, mobile, and consumer processors, and it even started purchasing shares in the graphics chip giant.
Read more articles in the Electronics History series: The Graphics Chip Chronicles.
About the Author

Jon Peddie
President
Dr. Jon Peddie heads up Tiburon, Calif.-based Jon Peddie Research. Peddie lectures at numerous conferences on topics pertaining to graphics technology and the emerging trends in digital media technology. He is the former president of Siggraph Pioneers, and is also the author of several books. Peddie was recently honored by the CAD Society with a lifetime achievement award. Peddie is a senior and lifetime member of IEEE (joined in 1963), and a former chair of the IEEE Super Computer Committee. Contact him at [email protected].
Voice Your Opinion!
To join the conversation, and become an exclusive member of Electronic Design, create an account today!

Leaders relevant to this article:



