Chip Streamlines Intelligent Display BOMs
Widespread adoption of touchscreen technology in consumer electronics is now fuelling demand for touch interaction everywhere. Digitimes Research expects 2013’s touchpanel shipments to surpass 1.75 billion, with Displaybank expecting 2.75 billion by 2016. Though mobile handsets account for more than 70% of the current total, the number of panels going into retail, medical, and industrial applications also is on the rise.
Touch-based human machine interfaces (HMIs) not only offer greater ease of use, they also give manufacturers the opportunity to make their equipment more operationally versatile. In addition, audio is now becoming an important part of intelligent display implementation, so sounds can signify when a control has been activated.
The Components
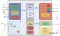
An intelligent display system normally must specify a high-end microcontroller to create and manipulate the graphics (Fig. 1). A NAND flash memory with a large capacity for storing the graphics library accompanies the microcontroller. Then, the frame buffer must be big enough to process all of the image content and drive the display. In addition, a touch controller and an audio digital-to-analog converter (DAC) need to be included.
1. A typical touch-enabled display system needs a high-end microcontroller to create and manipulate graphics, plus a NAND flash memory to store the graphics library.
The system will therefore require a whole heap of silicon, and each chip will have a relatively high pin count. This impacts the overall bill of materials (BOM) required, mandates a large area of board real estate, and results in extensive power requirements.
Enhanced touch-enabled interaction would be desirable for everything from home and building automation systems to domestic appliances, provided it could be done without major expense or heavy engineering resources allocated to the project. However, the need for a pin-heavy 32-bit microcontroller along with a wide data bus, a large non-volatile memory resource, and discrete chips for the graphics, touch, and audio elements leads to a lengthy shopping list.
To make matters worse, in addition to the cost concerns, the system’s complicated nature means a lot of hours will need to be devoted to its development. Advanced HMIs with touch interaction require a new tack in implementation before they can become more prevalent.
One Solution
FTDI’s system greatly reduces the amount of data that must be transferred (Fig. 2). Also, the system designer doesn’t need to become a graphics expert. The number of chips involved, the board space taken up, and the associated engineering activity can be minimized.
2. FTDI’s system streamlines the BOM by reducing the amount of data that must be transferred.
This more refined system uses the FT800 EVE (Embedded Video Engine) advanced graphic controller IC, which integrates display, audio, and touch functions. Its built-in touch controller supports four-wire resistive touch sensors. A single-channel audio controller accepts phase-change memory (PCM) signals and allows midi-like sound quality to produce beeps, chirps, and other sounds as well as play back recorded audio.
Since the FT800 deals with graphics and audio as objects, it can be used to implement display systems that don’t require more than a fraction of the bandwidth that would normally be required. The objects, which can be taken from a preloaded embedded ROM or user generated, can be images, fonts, specific sounds, templates, overlays, jpegs, or logos.
The interplay of these objects and the display list facilitate HMI construction for the display system. This gives engineers a flexible system where they can quickly and easily design displays, yet still add their own elements where needed. In addition, source code can be provided for advanced systems that allow for animation and complex motion.
Instead of having to render the display in a pixel-by-pixel fashion, the object-oriented approach means that images are built up on a line-by-line manner with one-sixteenth of a pixel resolution. This reduction in data transfer means both the frame buffer and the large NAND flash memory can be taken out of the equation. The embedded 256-kbyte internal object memory can store and execute up to 2000 different objects and render the display through its 2-kbyte buffer.
Employing the FT800 in a display system permits the microcontroller to offload most of the graphics processing. Low-bandwidth SPI or I2C I/Os can be used to communicate between the system host and the FT800, rather than necessitating wide parallel bus structures.
The upshot is that there is no longer a prerequisite for a 16-, 32-, or 64–bit microcontroller. Instead, a standard low-pin-count 8-bit chip with minimal memory and industry standard interfaces will be sufficient. This keeps the procurement costs low, saves board space, and curbs power consumption.
The FT800 targets the QVGA (480 by 272) and WQVGA (320 by 240) thin-film transistor (TFT) displays that are popular in non-consumer HMI designs. Dithering hardware provides 24-bit (true colour) support on an 18-bit interface (with 262k colours covered), while an anti-aliasing function improves image quality, eliminating jagged edges on lines/complex shapes or when a signature is input on the touchscreen using a stylus.
3. The FT800 includes features such as dithering hardware to provide 24-bit (true colour) support on an 18-bit interface, while an anti-aliasing function improves image quality.
Special widgets can assist in creating complex objects, such as keys, sliders, toggles, buttons, gauges, tick boxes, and analogue clocks. The FT800 can provide a simple touch response, returning the actual assigned touch value rather than the XY coordinates, reducing the amount of microcontroller processing and data transfer involved.
Conclusion
Driven by demand for better user experiences, display systems with touch and audio functionality are breaking into a far greater variety of application environments. But if they are to continue to make further traction, then changes need to be made with regard to how these systems are actually realized.
By following a more integrated design methodology that depends less on high levels of data transfer and pixel manipulation, streamlined intelligent display systems that are more cost-effective and less power-hungry can be developed.
About the Author
Gordon Lunn
Global Customer Engineer Support Manager
Gordon Lunn is the global customer engineer support manager at FTDI Chip. He graduated from Heriot Watt University with a BEng (Hons) in electrical & electronic engineering and has 15 years of industry experience. Previously, he worked for Racal Defence and IndigoVision in digital design.
Prashanth Boggarapu
Senior Software Engineer
Prashanth Boggarapu is a senior software engineer at FTDI Chip. Previously, he held senior software engineering roles with Solomon Systech, Ittiam Systems, and Tata Elxsi. He has a BEng in electronics & communication from the National Institute of Engineering, Mysore, India.
Voice Your Opinion!
To join the conversation, and become an exclusive member of Electronic Design, create an account today!

Leaders relevant to this article:





