Processors Boost Motor Control And PV Energy Efficiency And Performance
The quest for greater energy efficiency envelops all market sectors. Probably no other segment of electronics can deliver greater returns in efficiency than industrial control. For example, electric motors consume 40% of the world’s electric power, and most of those motors are used in industrial automation. Increasing labor costs are driving the increased use of factory automation and robotics as well.
This file type includes high resolution graphics and schematics when applicable.
The need for greater industrial motor power efficiency and performance has never been more significant. Developers of industrial drives are demanding lower power consumption, less torque ripple, and more precise speed control. The key to achieving these ends is higher precision analog conversion within the closed-loop control scheme.
Another factor is the increased use of photovoltaic (PV) equipment for alternative energy systems, which also are rated on their efficiency and performance. The key to the increased adoption of solar systems is improved efficiency. Solar PV has become the largest source of new generation capacity added to the global electricity grid, and it is set to become the fastest growing source of renewable energy generation over the next decade.
Increased measurement accuracy is required to meet ever-more stringent grid compliance requirements. Faster power control loops, fueled by the emergence of gallium-nitride (GaN) and silicon-carbide (SiC) power switching technologies, are combining with better accuracy to enable significant performance and cost improvements in the next generation of solar PV inverter topologies.
The Analog Devices ADSP-CM40x series improves efficiency and performance in motor control and PV systems via more precise control. The widely deployed three-phase permanent magnet (PM) motors use pulse-width modulation (PWM) to control speed and torque. The PWM signals are developed by a processor that in turn gets its inputs from a control program that’s modified by feedback signals derived from the motor’s voltage, current, and speed. The control algorithms ensure that precise outputs are developed so they adapt to fluctuations in system behavior in real time. These sensorless vector control techniques have been developed to simplify and improve system response at lower cost.
The Processor
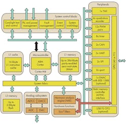
The ADSP-CM40x family of mixed-signal control processors is based on the ARMCortex-M4processor core with a floating-point unit operating at frequencies up to 240 MHz and integrating up to 384 kbytes of SRAM memory, 2 Mbytes of flash memory, accelerators, and peripherals optimized for motor control and PV inverter control (Fig. 1). An analog module comprises two 16-bit SAR-type (successive approximation register) analog-to-digital converters (ADCs) and two 12-bit digital-to-analog converters (DACs). The processors operate from a single voltage supply generating its own voltage supplies using internal voltage regulators and an external pass transistor.
The series is the first of a new generation of mixed-signal control processors being developed by Analog Devices for precision control applications. In addition to its analog conversion performance and 380-ns conversion speeds, the ADSP-CM40x provides a full sinc filter implementation to interface directly with isolated sigma-delta modulators (AD7400A and AD7401A) that are used in shunt-based current sensing system architectures. The availability of an on-chip sinc filter eliminates the cost and engineering resources required to implement that function in an FPGA. Each ADSP-CM40x device features eight general-purpose timers with PWM output, three-phase PWM units with up to four output pairs per unit, two controller-area network (CAN) modules, one two-wire interface (TWI), and three UARTs.
Motor Control
High-end industrial motors operate more efficiently and with greater high-speed and low-speed torque control when the motor drive can more precisely and dynamically control currents fed into the motor windings in a closed-loop system. This starts with more accurate/precise sampling of motor currents. Two common approaches to sampling motor currents are through magnetic hall sensors or with current shunts.
In hall sensors, the ADC integrated with the processor performs the conversion. The integrated ADC on the ADSP-CM40x provides up to 14 bits of accuracy with 380-ns conversion latency. Very precise current samples then can be made available to the current loop control algorithms very quickly within the control loop time, allowing for more sophisticated algorithms to calculate more precise PWM output settings that control the current that in turn drives the motor more efficiently, smoothly, and accurately.
Unlike hall sensors, which are isolated, shunts are non-isolated sensor devices. So, you need an isolation barrier that’s typically provided by a very precise sigma-delta modulator like the AD740x. However, a sigma-delta modulator produces a modulated digital bit steam that must be filtered and decimated by a sinc filter to produce the 16-bit samples that the control-loop algorithms can use. Typically these filters have been implemented in FPGAs, but the CM40x’s integrated sinc filters perform this function without the need for an (expensive) FPGA.
ADI also provides software to produce model-based designs that minimize time-to-market by optimizing production code.This is done through the use of MathWorks’ ARMCortex-M optimized Embedded Coder and tool suites. Engineers can deliver designs from simulation to final code implementation in an embedded platform.
Through optimized code generation, device drivers, and compiler suites, engineers can plug their designs directly into an environment for model-based design using MATLAB and Simulinksoftware, streamlining the workflow from system modeling to controller deployment to verification and certification, greatly speeding the development process.
Solar Development
The ADSP-CM40x also provides a high-performance signal chain solution for today’s modern, grid-tied solar PV Inverters. This mixed-signal control processor integrates the floating-point ARM-Cortex M4, which can accept up to 24 channels of analog sense inputs with 16-bit precision analog-to-digital conversion. On-board memory supports both the dc-dc boost stage and the dc-ac inverter stage.
The ADSP-CM403 integrates a highly capable PWM controller with up to 20 outputs along with ADI’s advanced isolated gate drivers and optional sigma-delta shunt-based current measurement for the grid side. Isolation between the dc and ac sides as well as between machine and human interfaces is enabled with ADI’s patented iCoupler digital isolation technology. This solution provides all the hardware, software, and signal processing capability needed to simplify and optimize system-level solar PV inverter designs.
The availability of more precise current and voltage samples enables more precise control loops in PV inverters. Analog-to-digital conversion speed is becoming equally as important as precision as control-loop frequencies are increasing to accommodate the faster switching speeds of more efficient power switches, including GaN and SiC devices.
ADC precision can always be improved with “averaging,” which takes the average of multiple samples to produce a more accurate, average sample. But this is done at the expense of the sampling speed or conversion latency, which impacts control-loop timing requirements. The CM40x ADC can convert simultaneous samples ever 380 ns while competitive solutions can take more than 2 µs to produce an “averaged sample” that is still not as accurate as the CM40x sample at 380 ns.
PV inverters must also increasingly address grid compliance requirements. The CM40x’s built-in harmonic analysis engine can provide efficient power spectrum analysis to enable the inverter to better match grid currents and with fewer harmonics.
Finally, ADI offers development kits to facilitate both motor control and PV development (Fig. 2). The CM40x EZ-KIT includes the processor and all of the related memory, I/O, and ADCs/DACs. Add to that a high-voltage power board with all the circuitry need to run a three-phase PM synchronous motor for development and testing. ADI also offers a solar PV inverter kit to complement the CM40x EZ-KIT for PV development projects.
About the Author

Lou Frenzel
Technical Contributing Editor
Lou Frenzel is a Contributing Technology Editor for Electronic Design Magazine where he writes articles and the blog Communique and other online material on the wireless, networking, and communications sectors. Lou interviews executives and engineers, attends conferences, and researches multiple areas. Lou has been writing in some capacity for ED since 2000.
Lou has 25+ years experience in the electronics industry as an engineer and manager. He has held VP level positions with Heathkit, McGraw Hill, and has 9 years of college teaching experience. Lou holds a bachelor’s degree from the University of Houston and a master’s degree from the University of Maryland. He is author of 28 books on computer and electronic subjects and lives in Bulverde, TX with his wife Joan. His website is www.loufrenzel.com.



