How to Improve LLC Converter Power Density
This article is part of the Power Management Series: Delving Into Power Density
Members can download this article in PDF format.
What you'll learn:
- What is an LLC resonant power converter?
- Different approaches to LLC converter architecture.
- The half-bridge version of an LLC resonant converter.
Modern-day power-management designs demand ever higher power density, higher efficiency, as well as a higher level of component density to reduce power-supply size. Here, we’ll examine the power electronics converter (PEC), which is able to provide more power at low cost in a compact size.
The PEC is the primary technology for interfacing renewable energies, particularly wind and solar. Resonant-based PECs are able to support zero voltage/current switching (ZVS/ZCS) that enables higher switching frequencies along with smaller passive components.
This article will demonstrate a power-density improvement via the use of optimized current shaping with the use of multi-resonant branches.
The LLC Resonant-Based PEC
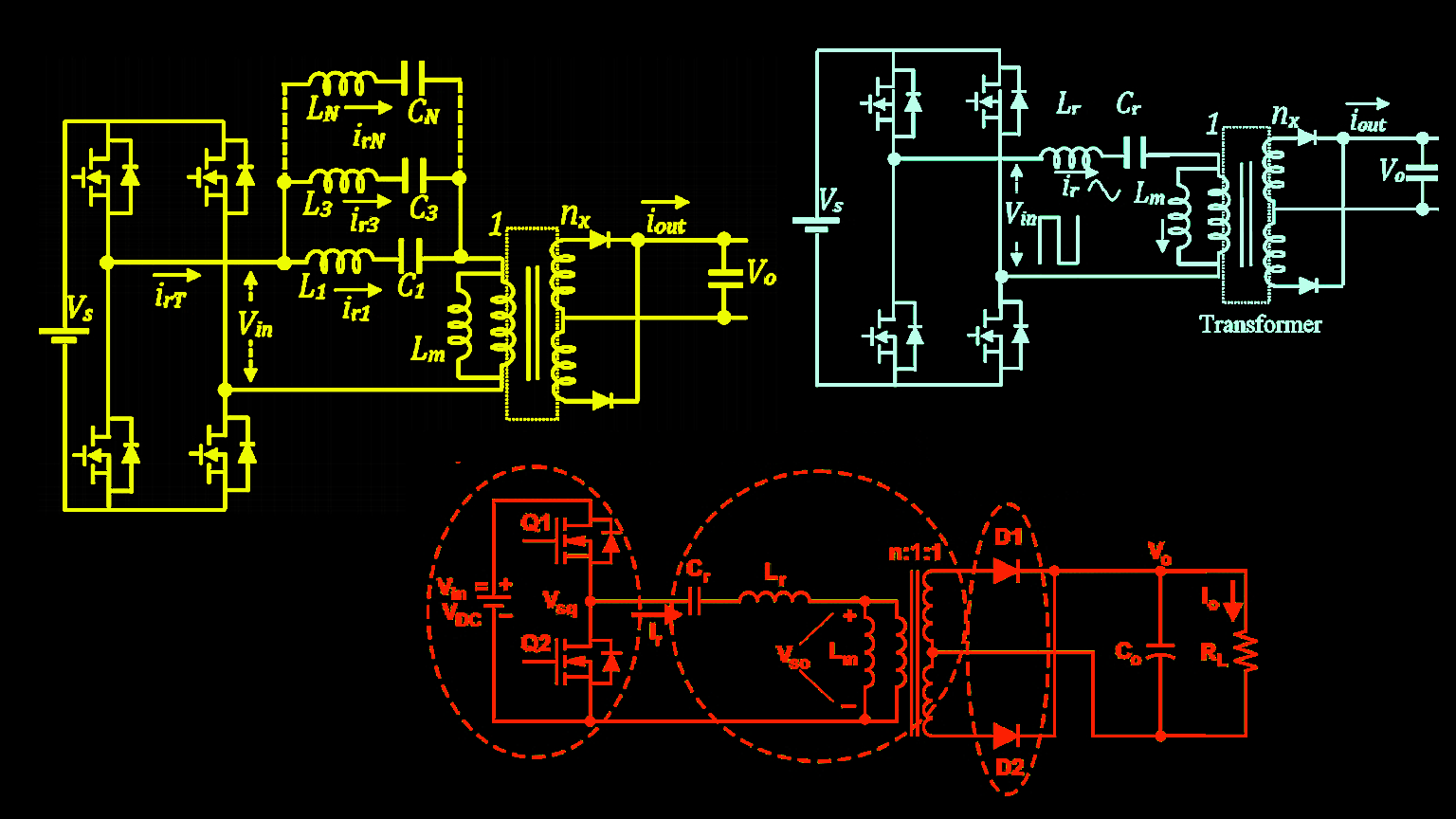
One popular and useful type of PEC is the LLC resonant power converter. Figure 1 shows the LLC form of a PEC in which a rectangular voltage is converted to a sinusoidal current, leading to a significant amount of circulating power within the converter that increases efficiency.
The LLC resonant power converter enables a direct power transfer between the input and output via a resonant tank (Lr/Cr) and a transformer. As can be seen in Figure 1, a rectangular wave voltage gets applied at VIN, which leads to a sinusoidal current ir that flows through the Lr/Cr and then into the output through the transformer. This sine current wave allows for a large amount of circulating power, which helps to improve efficiency.
The resonant current in LLC converters has a sinusoidal shape generated from a rectangular voltage input, indicating inappropriate power circulation. Let’s now look at a proposed method to shape LLC current as an optimized semi-rectangular waveform. This shape can be created by optimally combining a limited number of higher-order odd harmonics of the fundamental resonant frequency.
A Multi-Resonant Converter
A recent architecture in LLC resonant converters is the multi-element resonant converter. It employs four or more inductor/capacitor resonant components that create several resonant frequencies in the transfer function.
Numerous designs incorporate five resonant components that enable current components at a fundamental resonant frequency, as well as at its third harmonic, which reduces the levels of circulated power. This is done via a series LC branch connected in series with a parallel LC branch so that multi-resonance technology is applied, making it possible to meet several objectives including reduction of the circulated power.
Adding multiple elements to resonant converters will create more flexibility to shape the converter frequency response.
A method of optimizing the shape of the LLC converter
An LLC sinusoidal current, normalized to ±1 peaks, shows an average of 0.637 A, which supplies the power to the output of the converter. As we modify this sinusoidal waveform to approach a rectangular shape with a larger and larger number of higher-order odd harmonics, the peak current will reduce and the converter will be able to supply more power to the load. A realistic case would be to use a finite number of the first few odd order harmonics, which will approach an approximation of a rectangular wave (see table).
A modified LLC design that generates optimized current waveforms1
Another design architecture involves a modified, flexible current shaping technique that’s based on the basic LLC circuitry in Figure 2.
Parallel branches are shown in Figure 2a with serially connected capacitor and inductor components. Each of these branches generate a specific harmonic with a weight as indicated in the table. The current generated in each different branch is independent of other branch currents with no interaction.
The sizes of each branch inductor and capacitor can be calculated using Figure 3.
The LLC Resonant Half-Bridge Power Converter
LLC half-bridge converters2 have garnered renewed interest among power designers because of their higher efficiency, higher power density, and higher component density. This architecture has become common in power-supply designs and their applications. This is because of the converter’s potential to achieve both higher switching frequencies and lower switching losses.
Many challenges emerge when designing this converter architecture. One key fact is that the LLC resonant half-bridge converter performs power conversion using frequency modulation instead of pulse-width modulation; this requires a different design approach.
In the PRC shown in Figure 4, the load is connected in parallel with the resonant circuit, inevitability requiring large amounts of circulating current. This makes it difficult to apply parallel resonant topologies in applications with high power density or large load variations.
An LLC resonant converter offers many benefits to power designers over conventional resonant converters. One aspect is that it can regulate the output over wide line and load variations with little variation of the switching frequency, thus achieving high efficiency. This architecture also will realize ZVS over the entire operating range (Fig. 5).
In operation, the resonant network of a series resonant converter (SRC) exhibits a minimum impedance to the sinusoidal current at the resonant frequency, regardless of the frequency of the square-wave voltage applied at the input. This is known as the resonant circuit’s selective property. Frequencies outside of resonance present higher impedance levels in this circuit. Higher power density is achieved in this architecture.
Conclusion
We have presented two types of LLC power-converter architectures that have been shown to exhibit excellent power density. More articles in this series will examine other power architectures and applications for high power density.
Read more from the Power Management Series: Delving Into Power Density
Members can download this article in PDF format.
References
1. “LLC Converters Power Density Enhancement through Optimized Current Shaping Using Multi-Resonant Branches,” Ali Elrayyah, IEEE 2020.
2. “Designing an LLC Resonant Half-Bridge Power Converter,” Hong Huang, Texas Instruments.






