If you’ve been looking for more performance and value in a DC power supply or AC source, you needn’t search any longer. A wide choice of new products is available with truly useful and innovative features.
From the specifications, it’s apparent that what previously were high-end features or even separate instrument functions have become more generally available. For example, AC sources have built-in power analysis capabilities, and DC supplies can be programmed to follow custom I-V characteristics to mimic the output of a battery or solar panel.
Much of the new functionality is based on digital representations of the output voltage and current. This data may already exist within the control system or be provided as a readback function to confirm the application of a program instruction. In either case, if the sampling rate is sufficiently high, the need for a separate monitoring instrument can be avoided.
This approach is used in the Agilent Technologies N6705A DC Power Analyzer with DMM, scope, power arbitrary waveform generator (Arb), and datalogger capabilities. The analyzer accepts up to four power supply modules from among the N6700 family’s 21 members, all having built-in digitizers with sampling rates of at least 50 kHz.
Another trend that’s apparent is the adoption of faster control techniques. The power modules used in the N6705A feature very fast slew rates that support approximately a 4-kHz bandwidth for the power Arb function. Similarly, Keithley Instruments’ 260xA SourceMeters® have voltage or current output settling times in the 100-µs range, allowing a 10-ksamples/s Arb waveform update rate.
Fast transient response is important in ATE applications because it reduces the settling time delay required between tests. It’s also critical in certain applications such as solar array simulation. When a solar panel becomes shaded, its output drops almost instantaneously. The power conditioning system being driven from a solar panel has to cope with this, and a power supply being used to simulate a panel should behave in a similar way.
Of course, low-cost, traditional linear DC supplies still are available, often with multiple outputs and operating modes that add flexibility. Switch-mode supplies are lighter weight and can boast impressive power density figures. But, for the lowest noise and tightest regulation, linear supplies remain the first choice.
The specifications of several DC supplies and AC sources are listed in the two comparison charts that accompany this article.
DC Supply Comparison Chart:
Click here to view the DC Supply Comparison Chart
AC Source Comparison Chart
Click here to view the AC Source Comparison Chart
AC Sources
The most flexible AC sources have separate user-accessible sections.
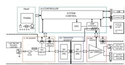
Figure 1 shows a block diagram of the GW Instek Model APS-1102 AC Power Source with the DC power inverter with power factor correction, the signal source and control block, the isolation block, and the output amplifier with protection circuitry.
When the APS-1102 is used as a self-contained instrument, the control block generates the waveforms that are passed to the amplifier and output. Waveforms are selected from sine, square, or arbitrary with arbitrary being downloaded from a separate PC running a GW Instek utility program. Alternatively, you can use the amplifier with an external AC or AC + DC signal input. In addition, the output can be synchronized to an external signal.
Other types of features become important at very high power levels. For example, Pacific Power’s Model 3120-ASX 12-kVA AC Source offers selectable single-phase or 3-phase output. If you need to generate that much power, chances are that many applications will have 3-phase inputs.
Up to 22 waveforms are stored in a waveform library and can be chosen for output to any phase as part of a transient test program. You can edit 21 of the 22 signal shapes to include anomalies specific to a particular phase. The ASX AC Sources come with a waveform editor that allows you to create spikes, dropouts, and notches.
It’s also possible to define transient conditions that occur over a specified time period. When the transient occurs, an output trigger is used to synchronize external equipment. Similarly, cycle-based transients can be generated repetitively for one to 100 cycles on any or all output phases.
Extech Instruments has introduced the Model 380820 Universal Power Source/Analyzer with two outputs: one on the front panel with a 100-W capacity and one on the rear with 2 kW. This may seem a bit strange, but an intended application for the instrument is measurement of standby current.
The company’s André Rebelo explained, “The Model 380820’s sensitive current measurement is especially useful for product design and testing to calculate standby power of electricity vampires that absorb energy when not in use.” A front-panel button switches the built-in meter between the front and rear outputs, allowing greater resolution on the lower power range.
For AC sources, price generally indicates complexity and power level. The $999 Extech 380820 generates only sinusoidal voltage and current waveforms from 45 to 65 Hz. Nevertheless, it does so with 1% accuracy, includes basic I-V-W measurements as well as power factor and harmonics, and has overload protection and remote sense capabilities.
At $4,430, GW Instek’s APS-1102 provides only a single 1-kVA output vs. Extech’s 100-W and 2-kVA outputs, but the APS-1102 supports both AC from 1 to 550 Hz and DC. In addition, sine and square waveforms are selectable internally, and arbitrary waveforms can be downloaded from a PC. Sequencing also is available.
Special mention is made of the high peak-to-average output current capability in many AC sources. For example, the APS-1102 specifies the maximum output current as 10 A on the 100-V range, but the peak current is 40 A. This high ratio is important when characterizing inrush current in capacitor-input power supplies. You can use the GW Instek instrument’s peak hold capability to capture the maximum inrush current value.
Kikusui’s PCR-M Series of AC sources includes 500-W, 1-kW, and 2-kW models with peak currents 3x average for both AC and DC. These 40- to 500-Hz sources have no arbitrary waveform capability and functionally fall between the GW Instek and Extech units. An added feature is the capability to specify the starting phase angle for a waveform.
An optional analog interface board for the PCR-M sources supports AC + DC mode as well as allowing you to store up to 10 combinations of settings. The output amplitude can be controlled by a variable analog input. Alternatively, you can select a gain of 100x or 200x to directly amplify an input waveform.
Features such as front-panel lockout and enhanced protection capabilities become particularly important at higher power levels. At 4 kVA and above, protection usually includes overcurrent, overvoltage, over-power, and over-temperature.
These precautions become even more relevant if several units are arranged in a master/slave configuration. Output power up to 90 kVA is possible by interconnecting five Chroma 61512/61612 18-kVA units. Alternatively, four A615103 power stages may be used with one 18-kVA source as a more economical solution.
DC Supplies
Power density always has been important but today is prominently displayed on a number of DC supply datasheets. New technology allows Agilent to claim up to 5,200 W in a 2U-high rack-mountable chassis. And, the company’s N8700 Series supplies truly are only 2U high because the cooling air flows from front to back, not side to side or top to bottom. This means that you can stack other instruments directly above and below these supplies without additional room for airflow.
Better efficiency must coincide with greater density and higher overall output power if a supply also is to achieve good reliability. Depending on operating conditions, the efficiency of all 3.3-kW and 5-kW N8700 supplies is between 82% and 88%. The supplies achieve full-rated output power at up to 40°C ambient to 2,000-m altitude.
Higher output power implies a switch-mode architecture and higher output noise. Of course, higher is a relative term. For many applications that need 3.3-kW input power, the 60-mV pk-pk or 8 mV rms maximum ripple of the N8700 supplies is very small. The values are similar in the B&K Precision XLN Series 1.44-kW Programmable DC Power Supplies with 5 to 8 mV rms and 60 to 80 mV pk-pk ripple.
In comparison, Protek’s 18020M Linear DC Supply specifies less than 2 mV rms ripple and noise in CV mode and less than 3 mA rms in CC mode. This is a 360-W supply that weighs 26 lb and has a volume of about 670 in.3. The power density is a little more than 0.5 W/in.3, and the power-to-weight ratio is 13.8 W/lb.
The volume of a B&K Precision XLN Supply is 460 in.3, and it weighs 19.8 lb, giving a 3.1 W/in.3 power density and 72.7 W/lb power-to-weight ratio. These numbers are between 5x and 6x the Protek linear supply values. For Agilent’s 5.2-kW Model N8758A, the corresponding values are about 4.6 W/in.3 and 147 W/lb, about 10x better than a linear supply.
Of course, there are other trade-offs in addition to size and weight. Linear supplies typically have large output capacitors that provide fast response to short load transients and reduce output ripple and noise but also slow down output slew rate. If you need to programmatically change the output level quickly, a traditional linear supply probably isn’t the best choice.
As an example of the speed with which a switch-mode supply output can be changed, Agilent’s N8700 supplies typically require about 100 ms to change from 10% to 90% or 90% to 10% of the rated output voltage. Higher voltage supplies take longer, the 600-V N8742A needing 250 ms to increase from 10% to 90%, called up-programming, and a maximum of 500 ms to go from 90% to 10% under full load, called down-programming.
For applications requiring only a few hundred watts of power, there are more supplies to choose among with both fast response as well as low noise. Some of Agilent’s lower power N5700 High Performance DC Supplies have up- and down-programming speeds less than 1 ms and noise and ripple similar to those of the N8700 series.
Kepco’s 100-, 200-, and 400-W Series BOP DC Supplies actually are four-quadrant power op-amps with as great as 24-kHz large-signal bandwidth. This is equivalent to a 10-V/?s slew rate for several models. Ripple and noise are specified <5 mV rms and <50 mV pk-pk.
National Instruments’ (NI) PXI-4130 source measure unit (SMU) also operates in all four quadrants with a 40-W output in quadrants I and III while sinking up to 10 W in II and IV. Noise and ripple are specified as <5 mV rms and <15 mV pk-pk, and the maximum update rate is 3,000/s.
Keithley’s four-quadrant SourceMeters output or sink up to 200-W although some models deliver high current only in pulse mode. Ripple and noise are specified <30 mV pk-pk with a 20-MHz bandwidth. Agilent and NI also use a 20-MHz bandwidth and Kepco 10 MHz. Noise is broadband, and unless a large bandwidth is used, very fast spikes will be missed in a peak-to-peak measurement.
It’s important when comparing specifications to ensure equivalent test conditions. Keithley’s datasheet is very detailed, and a careful reading highlights the 10-Hz bandwidth used for typical voltage source specifications. With a small bandwidth, noise and ripple typically are <0.5 mV pk-pk.
As for AC sources, safety and output protection features become very important at high power levels. Magna-Power’s MT Series IV can provide greater than 600 kW at 90% efficiency. With full-load output power requiring about 1,000-A 3-phase input current, overvoltage or overcurrent shutdown is accomplished with heavy-duty mechanical contactors that physically disconnect the input. Monitoring also includes phase loss detection and thermal measurements.
When input current reaches this level, it’s also important to consider the supply’s inrush characteristics. The MT Series IV supplies use a step-start contactor to limit inrush current to the full-scale operating value. In contrast, supplies with lower output power generally have much higher inrush current than operating current.
For example, Kikusui’s 8-kW PAT-T Series Supplies operate with a 3-phase 32-A current, but the maximum inrush is specified as 100-A peak. Agilent’s N8700 series of 3.3-kW and 5-kW supplies has inrush currents about 2x the operating current.
The Technology
Takuya Takeda, vice president/CTO Kikusui America, said that the company’s PAT-T Series DC Supplies feature edge-resonant soft switching, a type of zero-voltage switching, which provides greater efficiency and lower noise. Although soft switching is important, energy-conversion efficiency depends on device characteristics as well as circuitry techniques.
He noted that the advantages of silicon carbide (SiC) and gallium nitride (GaN) components would cause supply design to change when the parts become more readily available. Mr. Takeda also discussed the improved performance that digital robust control could bring to general-purpose power supplies, particularly when used with a wide variety of loads and operating conditions.
In general, the term robust refers to a dynamic control method with low sensitivity to changes in parameter values. A robust power supply control system might assess complex load conditions and reduce bandwidth or institute other changes to maintain stability. This kind of approach would provide more flexibility in the type of applications the supply could address.
Pacific Power’s 3120-ASX AC Source uses high-frequency pulse-width modulation to achieve about 2-VA/in.3 power density, according to Mitchel Orr, the company’s sales manager. He explained, “We have significantly invested in firmware and programmable oscillator/controller upgrades, adding features and options that were once reserved for power analyzers and arbitrary waveform generators. It is now commonplace to expect constant current and constant power modes of operation, and harmonic V and I waveform analysis is necessary in every development lab.”
Magna-Power continues to emphasize the benefits of current-fed power processing, a technology the company uses in all its supplies. Adam Pitel, director of business development, said “The additional power stage required to implement current-fed power processing provides increased system protection with greater tolerance to abusive loads than voltage-fed converters. The same topology is used across the entire product line from 2 kW to greater than 600 kW.”
B&K Precision’s Greg Von Rehder, product marketing director, commented, “Properly packing 1.4 kW in a 1U case is not easy. High-density designs increase the difficulty of dissipating sufficient heat. We have paid special attention to heatsink design and placement. The XLN series has separate heatsinks for primary and secondary regulators to achieve even heat distribution allowing for a lower, more manageable internal operating temperature.”
Kikusui also addressed thermal management issues as described by Mr. Takeda, “We used thermal fluid analysis to improve the cooling efficiency of the PCR-M and PAT-T series. The analysis is very helpful for optimizing the layout. It is possible to make component dimensions smaller without using complex switching topology.”
Conclusion
Electrical power has taken on increased international importance as development of alternative sources and more efficient ways to use present ones gain momentum. Several of the companies we contacted when preparing this article referred to global warming and the need for energy conservation as factors influencing development of more efficient power supplies.
For some companies, the new power applications prompted development of special supplies capable of emulating solar cell V-I characteristics. Other vendors emphasized the price-performance ratio their products provide. And, still others extended their units’ feature-benefit sets well beyond those associated with straightforward power supplies and sources.
The result of all these initiatives is a wide range of DC supplies and AC sources as well as several related but unique products to choose among. If you only need basic supply or source functionality, there are many units to consider. On the other hand, if you need a special additional capability, look at the SMUs, DC power analyzers, and enhanced AC sources.
Published June, 2010





