How to Improve LLC Converter Power Density (.PDF Download)
This article is part of the Power Management Series: Delving Into Power Density
Members can download this article in PDF format.Read this article online.
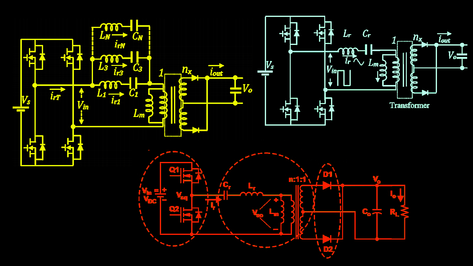
Modern-day power-management designs demand ever higher power density, higher efficiency, as well as a higher level of component density to reduce power-supply size. Here, we’ll examine the power electronics converter (PEC), which is able to provide more power at low cost in a compact size.
The PEC is the primary technology for interfacing renewable energies, particularly wind and solar. Resonant-based PECs are able to support zero voltage/current switching (ZVS/ZCS) that enables higher switching frequencies along with smaller passive components.

