A Unified LTspice AC Model for Current-Mode DC-DC Converters (.PDF Download)
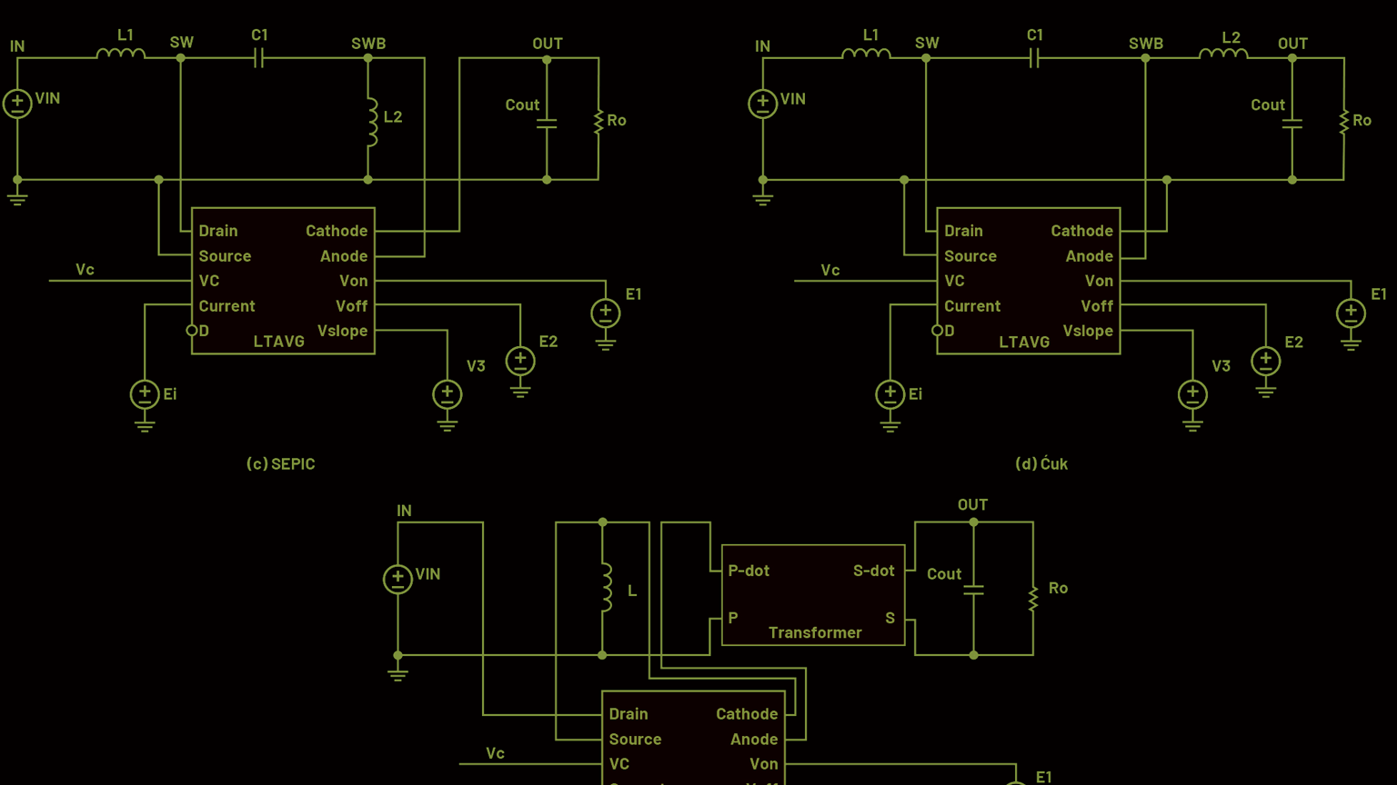
When a power-supply designer wants to gain a general understanding of a power supply’s feedback loop, they turn to Bode plots of loop gain and phase. Knowing the loop response can be predictive, helping to narrow the field of feedback loop compensation components.
The most accurate way to produce the gain and phase plots is to put the supply on the bench and use a network analyzer. However, in the early stages of design, most designers prefer turning to a computer simulation, which can help them quickly settle on a rough range of components—and help build an intuitive understanding of the loop response to parametric changes.

