Power Modules Shrink to Meet Space-Constrained App Demands (.PDF Download)
Miniaturization is one of the electronics industry’s most impressive achievements, incorporating multiple and sometimes dozens of functions within a package small enough to fit in a shirt pocket, or even in a watch. The latter is perhaps the most impressive example, far surpassing Dick Tracy’s two-way wrist radio. However, all of these functions must be powered, and creating a way to manage that power is an increasingly difficult challenge. Fortunately, power-management modules have risen—or shrunk—to the occasion.
Miniaturization doesn’t apply only to small consumer products, but to virtually all types of commercial and industrial systems that, although larger, must still be compact. This applies even (or perhaps especially) to data centers, in which truly enormous amounts of computational and storage capability is provided by thousands of board-level (i.e., embedded) systems.
As the functions performed by these boards continue to expand, the space required to implement the power supply on each one must decrease, which is possible only with highly integrated power modules. In between these two extremes in size are the hundreds of different consumer, industrial, medical, and commercial applications in which power-management solutions compete for space with circuits that perform other functions.
Making It Easier
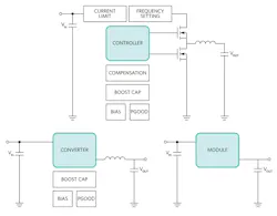
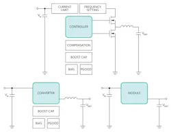
Power-supply circuits have evolved from power controllers using lots of external components to modules with higher and higher levels of integration, which continue to increase in performance and capabilities. The three general evolutionary steps of power-supply circuits (Fig. 1) show how far the industry has come. The benefits to this “it’s all inside” approach go beyond the obvious. For instance, it’s far easier for designers to concentrate on their projects rather than have to design a power supply.
1. The progression of power-supply circuit design and fabrication has been dramatic, from a controller with many external components, to an external component reduction of about 50%, to today’s power modules that have few and sometimes no external components.

